新闻资讯
河北专升本招生最多的三所公办,快来看看录取分数线~
在2023年河北专升本招生的49所院校中,招生量最多的主要是民办和独立院校,其中公办类招生前三名的院校分别是唐山学院、河北医科大学、邢台学院。
| 2023招生前三名 | 2022招生前三名 | ||
| 学校名称 | 招生人数 | 学校名称 | 招生人数 |
| 唐山学院 | 1400 | 唐山学院 | 1400 |
| 河北医科大学 | 520 | 河北医科大学 | 700 |
| 邢台学院 | 500 | 河北北方学院 | 700 |
01
唐山学院
唐山学院现有大学西道(东院、南院、北院)、华岩北路、龙泽路三个校区。

近年来,土木工程、会计学两个专业被评为省级“专业综合改革试点”建设项目,控制理论与控制工程、机械制造及其自动化、会计学3个学科确立为河北省高等学校重点发展学科。土木工程、会计学、电气工程及其自动化、计算机科学与技术等14个专业确定为省级“一流专业”建设点,土木工程、化学工程与工艺、机械设计制造及其自动化3个专业确定为校级品牌专业,自动化、材料成型及控制工程、市场营销、英语等12个专业为校级特色专业。
唐山学院2023年共计招生21个专业,合计1400人⏬

唐山学院2022年共计招生21个专业,合计1400人,以下为2022年各专业录取分数线⏬

02
河北医科大学
河北医科大学是河北省重点骨干大学,初名北洋医学堂,1894年由直隶总督兼北洋大臣李鸿章于天津创办,是中国近代第一所官办西医院校。

目前,学校有两个校区、五所直属附属医院,下设19个二级学院,28个本科专业,其中国家级特色专业4个,省级特色专业4个。15个专业入选国家一流本科专业建设点,12个专业入选省级一流本科专业建设点。
河北医科大学2023年共计招生7个专业,合计520人⏬

河北医科大学2022年共计招生8个专业,合计700人,目前暂未公布录取分数线,以下为2022年各专业招生计划及省控线⏬

03
邢台学院
邢台学院始建于1910年,是一所省市共建、以市为主的全日制普通本科院校。

学校现有54个本科专业,拥有国家级特色专业建设点1个,国家级一流本科专业建设点3个,省级重点发展学科3个,省级一流本科专业建设点9个,省级外国院士工作站1个,省级现代产业学院2个;各级重点实验室,教学、社科、工程技术创新中心、研究院及科普基地55个。
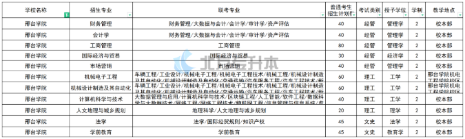
邢台学院2023年共计招生11个专业,合计500人⏬

邢台学院2022年共计招生11个专业,合计500人,目前暂未公布2022年录取分数线,以下为2021年各专业录取分数线⏬

相关推荐
猜你喜欢
